涉多个环保标准 工信部公示报批261项行业标准-德佳环保

螺旋输送机|斗式提升机|埋刮板输送机厂家选泊头德佳环保
0317-8292632
13722731800
热门点击: 布袋除尘器|木工除尘器|斗式提升机|脉冲除尘器|螺旋输送机|气力输送设备|刮板输送机|粉尘加湿机|滤筒除尘器|

涉多个环保标准 工信部公示报批261项行业标准

来源:泊头市德佳环保设备制造有限公司 发布时间:2019/11/17 10:11:18
涉多个环保标准 工信部公示报批261项行业标准
 
       根据行业标准制修订计划,相关标准化技术组织已完成《水击泄压阀》等232项机械行业标准、《船用水减压阀》1项船舶行业标准、《牛排》等28项轻工行业标准的制修订工作。在以上标准批准发布之前,为进一步听取社会各界意见,现予以公示,截止日期2019年12月10日。
 
  日前,工信部发布261项行业标准报批公示。其中涉及湿法烟气脱硫设备布袋式除尘器、污泥干燥机等多项环保标准。
 
261项行业标准报批公示

  根据行业标准制修订计划,相关标准化技术组织已完成《水击泄压阀》等232项机械行业标准、《船用水减压阀》1项船舶行业标准、《牛排》等28项轻工行业标准的制修订工作。在以上标准批准发布之前,为进一步听取社会各界意见,现予以公示,截止日期2019年12月10日。

  以上标准报批稿请登录《标准网》“行业标准报批公示”栏目阅览,并反馈意见。

  公示时间:2019年11月11日—2019年12月10日
工业和信息化部科技司
2019年11月11日
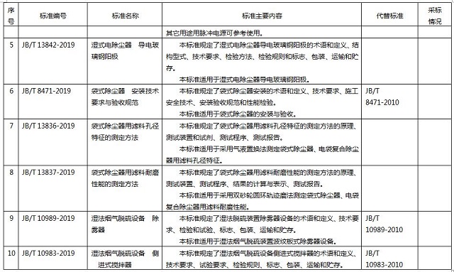
261项环保标准名称及主要内容,德佳环保
261项环保标准名称及主要内容,德佳环保 
261项环保标准名称及主要内容,德佳环保 
 
德佳环保   德佳环保 在线声明:此资讯系转载自北_星环保网,德佳环保在线登载此文出于传递更多信息之目的,并不意味着赞同其观点或证实其描述。文章内容仅供参考。   
公司名称:泊头市德佳环保设备制造有限公司 公司地址:河北省沧州市泊头市开发区1号路 电话:0317-8315215 传真:0317-8315215 
手机:13832792886 网址:http://www.djhbjx.com 
泊头市德佳环保设备制造有限公司 2011(C)版权所有 并对网站所有内容保留解释权 冀ICP备17000262号-1  

冀公网安备13098102000330号

PowerBy:速贝·网搜宝 网站建设:中科四方